About Us
You will find all information about us here. Who we are and what we do, our manufacturing facilities, how we run the production and perform quality control
Who we are
Vaistek Manufacturing Solutions Inc is a contract manufacturing service provider located in Toronto, ON. Canada. Based on our ISO9001 registered manufacturing facilities in Far East, our company is built on the principles of making quality products and providing reliable contract manufacturing services.
We have difined our mission as: "Providing customers a great cost saving, high quality, timely fashion and the peace of mind contract manufacturing solution."
Our diversified product range continues to grow by following trends, improving our standard products, and listening to the customer. Our unique service has established our place in this industry. This allows us to make a distinctive and substantial impact for our clients.
At Vaistek, we are transforming your ideas into products and making it delivered.
What we do
With our state of arts facilities in Far East, and backed by experienced engineering & production staff, we specialize in the manufacturing of plastic injection molds and parts, metal stamping dies and parts, machining parts and cable & wire harness, we also provide prototype service per customer's requirements.
From components to complete assemblies, our jobs turn-around is much faster than in the North America and our prices have proven to be very competitive.
Our Facilities
Our Far East factory is equipped with states of art facilities including process CNC ( from 800 mm to 2000 mm ), EDM ( from 438 mm to 1300 mm), wire cutting, lathe, milling machine, deep hole drills, water grinding machines of various sizes. We also have stamping & injection machines (weighting from 80 ton to 800 ton) for probation and production.
Its strong designing capability facilitated with advanced software of AutoCAD2005、Solidworks2006、Pro&E2004、UnigraphicsV3.0, Moldflow is also well used in our simulating analysis of injection productions to guarantee the precision of injection mould designing.
We also have a professional and experienced engineering team to serve our clients with timely response and strong technical support.
Quality Control
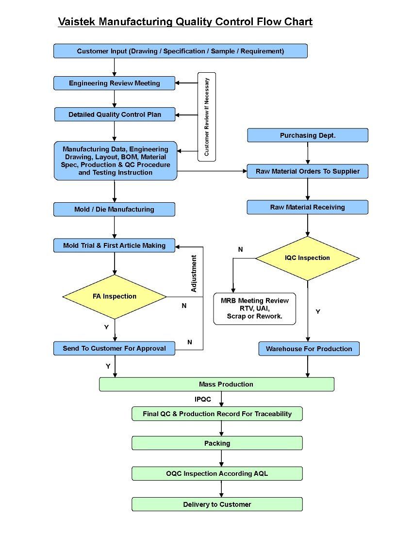
How Do We Handle The Quality Control?
A key factor in any successful contract manufacturing program is to insure products are made to the client’s exact design and specifications. Further, one must take steps to guarantee that these production and QC standards are the same, year in and year out rather than deteriorating over time. To accomplish this, we rely on below three aspects:
First, our facility is ISO9001 registered factory. With the ISO 9000 quality management system, all we do is to fulfill the customer’s quality requirements and applicable regulatory requirements, while aiming to enhance customer satisfaction, and achieve continual improvement of our performance in pursuit of the quality objectives.
Second, our factory was equipped with both advanced inspecting tools (including CMM machine, video scope, inspection gauges, aging test equipment, etc.) and experienced QA staff. All these ensure us can produce the proper and sufficient inspection on the products we delivered before they are out of the dock.
Last but not least, based on our years of manufacturing experience, we have developed a layered QC procedure to ensure all the parts delivered to our customer are in good quality.























